广州卓游信息科技有限公司推出的《水浒Q传》,是一款延续十年经典端游核心的Q版回合制角色扮演游戏。它完整继承了端游标志性的Q萌画风,人物形象沿用经典的三头身设计,尽显可爱灵动。 游戏任务系统深度融合《水浒传》原著元素,玩家可通过主线任务沉浸式体验水浒故事脉络;同时设有随机触发的遭遇战机制,以及支持1至5人参与的PK系统,满足不同场景的战斗需求。经典的五大职业搭配三系技能体系,为玩家提供了丰富的玩法组合空间;此外,便捷的挂机放置功能,让玩家无需时刻操作,轻松享受游戏乐趣。
在《水浒Q传》里,水浒原著中的108位好汉会在游戏中化身为绝世星将,陪伴玩家闯荡江湖。玩家能够通过排位竞技巅峰对决以及全新的GVG-MOBA帮派联赛来获取更高阶的段位。排位竞技巅峰对决属于竞技场模式,玩家可以和其他玩家展开实时对战,以此展现自身的实力。
术士在当前版本表现较为强势,群体攻击能力十分凶猛;不过若想达成超高的输出效果,就需要以自身的血量和速度作为代价。要是没有李瓶儿的复活技能加持,在PVP对战中基本撑不过一轮攻击。
弓手在当前版本堪称最强职业,不仅拥有出色的速度优势,攻击力也十分突出,出手迅捷且伤害可观。若搭配上高速度、高攻击且具备追击、尸爆、自爆能力的力宠,战斗往往能在一回合内就结束。
游戏里有各种各样的宠物可供收集,这些宠物不仅外形十分可爱,而且拥有强大的战斗力,能够为玩家带来极为可观的战力加成。
宠物目前支持主动合成、随机进化,并且能够依据战斗需求,将技能在自身释放或是投射到星将身上释放。
游戏里有不少有趣的装扮可供选择,玩家能按照自己的偏好来为角色进行装扮,这样还能让角色的属性和战斗力得到提升。
前往【星秀村】,找到 催命判官。
和该角色对话时,选择“删除角色”选项,确认操作后会进入为期7天的倒计时阶段。
第7天倒计时结束后(第8天重新上线时)就能完成删除操作,要是超时没确认的话会自动取消。
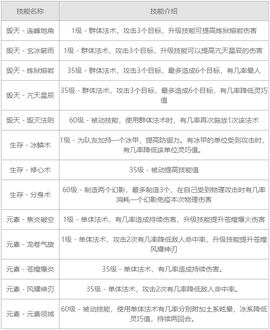
技能点学习建议:主要学习1级与35级技能中的任意一个系列,60级的被动技能学习一级即可。

丧心病狂流派:全加5点力量属性。凭借高输出能力,再搭配出色的防御特性与优质装备,绝对是令人闻风丧胆的恐怖角色。
普通玩家加点方案:4点力量搭配1点敏捷、4点力量搭配1点体质、4点力量搭配1点耐力。这些都是适合平民玩家的加点选择。
游戏里新加入了灵兵系统,玩家能借助完成任务与挑战来得到灵兵,接着通过升级和强化的方式增强它的属性。
梦境试炼系统属于单人挑战模式,玩家能够在梦境里挑战各类强大的敌人,从而持续增强自身的实力。
每个梦境都具备各异的难度设定与奖励机制,玩家需持续发起挑战,以此解锁并探索更高阶的梦境,最终抵达实力的顶峰。
v1.79.8
11月27日冰雪版本即将上线,敬请期待!
v1.79.1
一、新增内容:
重置首充档位;
累充活动-水浒福(9月26日10:00~10月1日23:59)
欢乐送活动(9月26日10:00至10月7日23:59)
开放:神兵系统(主角等级达到80级且世界等级达到93级时开放);
开放:水浒经商玩法(主角60级开放);
投放飞骑:金蛋映日;
投放圣兽:东海世子·敖丙;
投放宿魂皮肤:热气球;
二、问题修复:
修复古董十字枯藤封印技能无法触发灵兵天赋-虚弱与神器-运筹帷幄的问题(无法触发气定神闲是由于该技能使用后会进入冷却状态,处于冷却中的封印技能无法触发气定神闲的连击效果);
修复了上善若水以及神器中的地暗星未补全生命值的问题;
修复铸锻赋能金币扣除错误的问题;
这里是菜市场模拟器下载专区合集,集合了该游戏的所有版本。无论是想要体验原汁原味经典玩法,还是追求新颖功能与画面的玩家,都能在此找到合适的版本。涵盖从基础版本到各种更新迭代后的版本,满足不同玩家对菜市场模拟经营玩法的需求。无需再四处寻找,在这里一站式获取菜市场模拟器的所有资源,轻松开启趣味十足的菜市场模拟之旅,无论是新手还是老玩家,都能畅快享受游戏带来的独特乐趣,快速下载,沉浸在热闹非凡的菜市场经营模拟世界中。